- HAKKIMIZDA
- YÖNETİM
- İÇ KONTROL
-
KALİTE
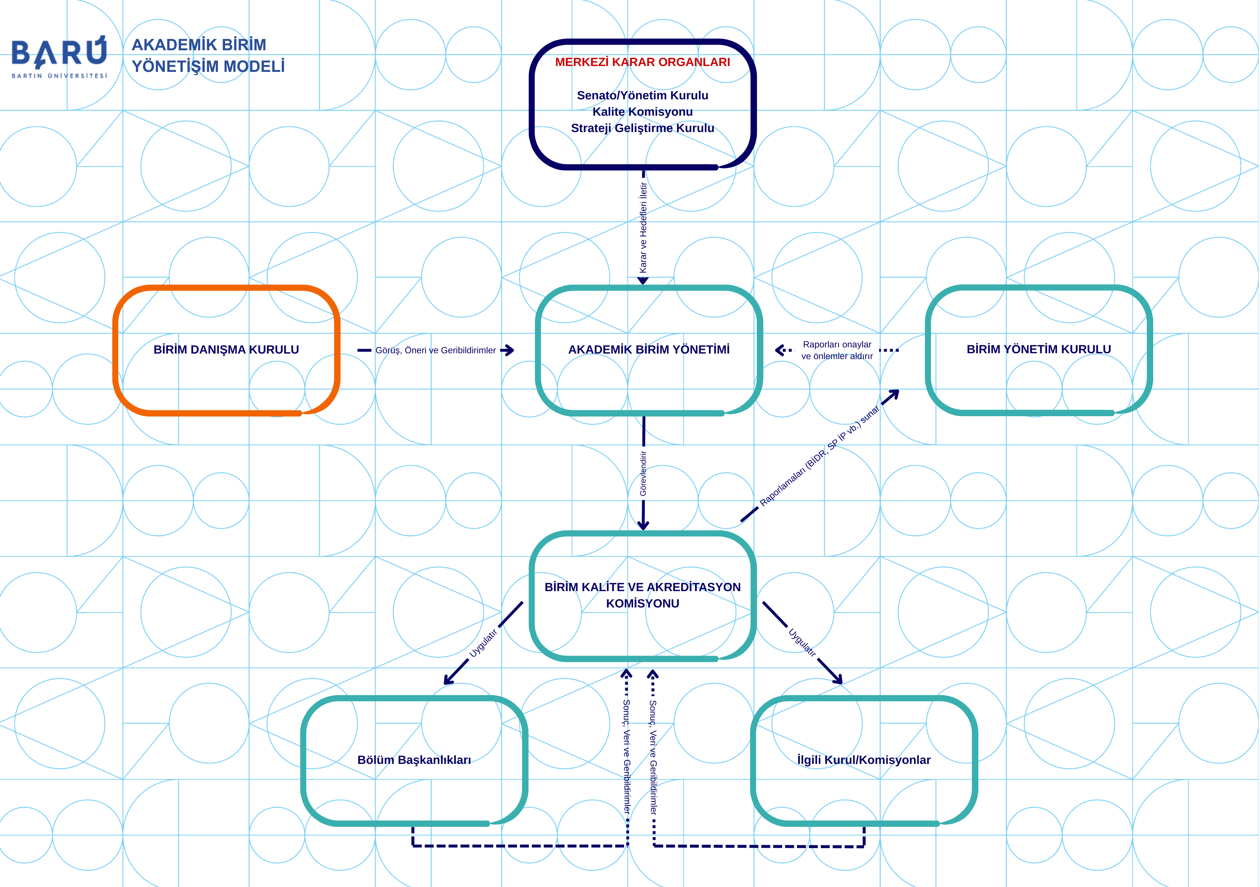
- Yönetişim Modeli
- Süreç Haritaları
- Birim Kalite Komisyonu
- Birim PUKÖ Temelli Eylem Planları
- Birim PUKÖ Temelli Eylem Planı İzleme (6 Aylık) ve Değerlendirme (Yıllık) Raporları
- Birim Danışma Kurulu
- Komisyonlar
- İş Akış Şemaları
- Formlar
- Kalite El Kitabı Dokümanları
- Fakülte Yönetim Kurulu Kararları
- Fakülte Kurulu Kararları
- Anket Raporları
- Görev Tanımları
- AKADEMİK BİRİMLER
- PERSONEL
- ÖĞRENCİ
- LİSANSÜSTÜ PROGRAMLAR
- DEĞİŞİM PROGRAMLARI
- LABORATUVARLARIMIZ
- İLK YARDIM EĞİTİM VE EĞİTİCİ EĞİTİM MERKEZİ
- İHTİSASLAŞMA
- SIFIR ATIK VE ENERJİ VERİMLİLİĞİ
- SIKÇA SORULAN SORULAR
- İLETİŞİM
- BASINDA BİZ
- Bize Ulaşın

